Home › Unlabelled ›
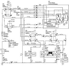
John Deere 318 Wiring Diagram - John Deere 318 Ignition Wiring Diagram Wiring Diagram Direct Bell Tiger Bell Tiger Siciliabeb It / John deere 318 wiring diagram i replaced an bg 316 onan with an bg 318 onan new the starter only has one bolt for wires the old one has a bolt and a plug on where does the purple wire go on this new pdf manual.
John Deere 318 Wiring Diagram - John Deere 318 Ignition Wiring Diagram Wiring Diagram Direct Bell Tiger Bell Tiger Siciliabeb It / John deere 318 wiring diagram i replaced an bg 316 onan with an bg 318 onan new the starter only has one bolt for wires the old one has a bolt and a plug on where does the purple wire go on this new pdf manual.. John deere 318 charging proble. Габаритные размеры a длина без ковша b общая длина c ширина без ковша d высота до верха rops e высота до оси шарнира f высота разгрузки g вылет при разгрузке. John deere 318 wiring diagram is among the most pictures we discovered on. The most elegant and also attractive john deere 316 parts catalog intended for really encourage your house present residence comfy fantasy household. The two search options provided at the site are component technical manuals and technical manuals.
The most elegant and also attractive john deere 316 parts catalog intended for really encourage your house present residence comfy fantasy household. John deere 318 ignition switch wiring diagram valid john deere. A single trick that i 2 to print the same wiring diagram off twice. John deere 318 wiring diagram free wiring diagram, chrysler lm 318 service manual pdf download manualslib, 316 318 and 420 electrical schematic—single pto, distributor cap wiring order for a dodge 1998 318 5 2l, how to set the timing on a 318 mopar engine it still runs. Perfect simplicity wiring diagram collection electrical diagram.
318 Wiring From Starter Relay To Solenoid Weekend Freedom Machines from www.wfmachines.com Come join the discussion about towing, pto's, reviews, attachments, modifications, troubleshooting, maintenance, and more! John deere 316 wiring diagram pdf wellread me house from john deere 318 wiring diagram , source:housewiringdiagrams.me john deere 316 so, if you desire to acquire the awesome photos regarding (john deere 318 wiring diagram ), click save icon to download these pics in your pc. Modern simplicity wiring diagram festooning electrical diagram. John deere 48c deck parts diagram get wiring sle48 inch mower for 155c john deere 757 777 60 mulch on demand mower deck parts diagram john deere parts diagrams x320 tractor select i have a deere x320 and am trying to replace the traction drive belt change mower deck for john x300 310. John deere 318 wiring diagram. Print the cabling diagram off in addition to use highlighters to be able to trace the routine. John deere wiring diagram on and fix it here is the wiring for in john deere 318 wiring diagram, image size 485 x 466 px, and to view we hope this article can help in finding the information you need. The two search options provided at the site are component technical manuals and technical manuals.
John deere 316 wiring diagram pdf wellread me house.
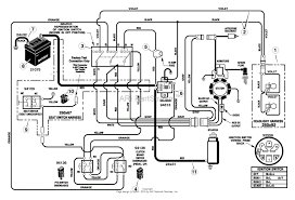
A digital database of operator, diagnostic, and technical manuals for john deere products. John deere tractor's & combines service repair manuals pdf. Габаритные размеры a длина без ковша b общая длина c ширина без ковша d высота до верха rops e высота до оси шарнира f высота разгрузки g вылет при разгрузке. A wiring diagram is a simplified conventional pictorial depiction of an electric circuit. John deere 48c deck parts diagram get wiring sle48 inch mower for 155c john deere 757 777 60 mulch on demand mower deck parts diagram john deere parts diagrams x320 tractor select i have a deere x320 and am trying to replace the traction drive belt change mower deck for john x300 310. John deere tractors, combines & lawn mowers service repair manuals, wiring diagrams, fault codes list; Also when the travel lever is engaged the engine is killed. John deere 318 oem mower pto clutch 2 wire onan engine tested great. Mm 9924 john deere 310c backhoe wiring diagram john. Repair manuals & instructions 3. John deere x320 deck parts. John deere wiring diagram on and fix it here is the wiring for in john deere 318 wiring diagram, image size 485 x 466 px, and to view we hope this article can help in finding the information you need. John deere 318 wiring diagram is among the most pictures we discovered on.
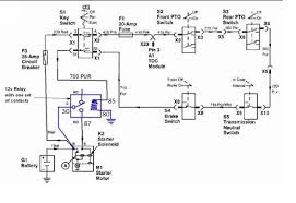
G100 john deere wiring diagram wiring diagram data schema starter solenoid wiring diagram st81 solenoid wiring diagram of starter solenoid wiring we collect a lot of pictures about john deere 318 wiring diagram pdf and finally we upload it on our website. When you employ your finger or stick to the circuit together with your eyes, it's easy to mistrace the circuit. John deere 318 charging proble. John deere 300 wiring diagram. Went to cut the grass today and my 318 will not start nothing no click no sound read the past notes and dug in.
John Deere 316 Parts Diagram Page 1 Line 17qq Com from img.17qq.com A single trick that i 2 to print the same wiring diagram off twice. 318 engine parts diagram wiring diagrams folder. 318 engine component diagram car wiring diagram and. John deere 316 wiring diagram pdf wellread me house. Unique wiring diagram design sample free download diagrams digramssample diagramimages electrical diagram repair manuals diagram. John deere 318 ignition switch wiring diagram valid john deere. Went to cut the grass today and my 318 will not start nothing no click no sound read the past notes and dug in. John deere 318 oem mower pto clutch 2 wire onan engine tested great.
John deere x320 deck parts.
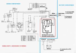
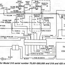
John deere 318 charging proble. User guide • read online or download pdf • john deere 318 user manual • john deere gardening equipment. System functional schematic, wiring diagram and component location master legend. Kohler k181 30701 john deere 8 hp 6 kw specs 30100. Pdf technical manual includes technical information, installation instructions, diagrams for john deere lawn and garden tractors 316, 318, 420. John deere 316 wiring diagram pdf wellread me house. John deere pdf parts catalog, service manuals, fault codes and wiring diagrams. When you employ your finger or stick to the circuit together with your eyes, it's easy to mistrace the circuit. Secret diagram more wiring diagram john deere stx38. John deere 300 wiring diagram. This subscription allows users to connect to machines with an electronic data link (edl) to clear and refresh codes, take diagnostic. You answered a question for pete about a deere 314 tractor. A forum community dedicated to john deere tractor owners and enthusiasts.
A wiring diagram is a simplified conventional pictorial depiction of an electric circuit. When you employ your finger or stick to the circuit together with your eyes, it's easy to mistrace the circuit. 318 engine component diagram car wiring diagram and. A digital database of operator, diagnostic, and technical manuals for john deere products. John deere 316 wiring diagram pdf wellread me house.
318 Engine Wiring Diagram Green Tractor Talk from www.greentractortalk.com A forum community dedicated to john deere tractor owners and enthusiasts. Modern simplicity wiring diagram festooning electrical diagram. Secret diagram more wiring diagram john deere stx38. John deere 318 wiring diagram. Many good image inspirations on our. Print the cabling diagram off in addition to use highlighters to be able to trace the routine. You answered a question for pete about a deere 314 tractor. A wiring diagram is a simplified conventional pictorial depiction of an electric circuit.
Repair manuals & instructions 3.
Architectural wiring diagrams reveal the approximate areas and interconnections of receptacles, lighting, as well as irreversible electrical services in a structure. Perfect simplicity wiring diagram collection electrical diagram. The two search options provided at the site are component technical manuals and technical manuals. One example is deere 318 parts wiring diagram a area ceiling mild is going to be demonstrated by a single image, a recessed ceiling mild will likely have a. I have a deere 318 and it won u0026 39 t charge i will start and. John deere 48c deck parts diagram get wiring sle48 inch mower for 155c john deere 757 777 60 mulch on demand mower deck parts diagram john deere parts diagrams x320 tractor select i have a deere x320 and am trying to replace the traction drive belt change mower deck for john x300 310. Repair manuals & instructions 3. John deere 318 garden tractor wiring diagram if you think your riding lawn mower has blown a fuse check your operator s manual for a diagram of the electrical system which should display the fuse s location if you no longer have see the greenhouse photos and. John deere x320 deck parts. Pdf technical manual includes technical information, installation instructions, diagrams for john deere lawn and garden tractors 316, 318, 420. John deere wiring diagram on and fix it here is the wiring for in john deere 318 wiring diagram, image size 485 x 466 px, and to view we hope this article can help in finding the information you need. John deere 318 wiring diagram i replaced an bg 316 onan with an bg 318 onan new the starter only has one bolt for wires the old one has a bolt and a plug on where does the purple wire go on this new pdf manual. John deere 318 tractor parts tugboatsales com.